Publicaciones

Esta sección incluye una lista de los últimos artículos científicos del IPNA publicados en revistas incluidas en el Science Citation Index (SCI).

En DIGITAL.CSIC, repositorio institucional del CSIC, pueden encontrar el listado completo de artículos científicos desde 1962, así como otras colecciones de interés como congresos, tesis, libros, material divulgativo, etc. del centro. El objetivo de DIGITAL.CSIC es organizar, preservar y difundir en acceso abierto los resultados de nuestra investigación.

En el repositorio institucional del CSIC, pueden encontrar el listado completo de artículos científicos, así como otras colecciones de interés como congresos, tesis, libros, material divulgativo, etc.

Ir a Digital - CSIC

 

Análisis de la Producción Científica del IPNA 2014-2019: análisis bibliométrico realizado a partir de datos recogidos en Scopus y Web of Science.

Image
Digital CSIC

Chemoselective Intramolecular Functionalization of Methyl Groups in Nonconstrained Molecules Promoted by N-Iodosulfonamides

Mechanistic evidence observed in Hofmann–Löffler–Freytag-type reactions has been crucial to achieve the chemoselective functionalization of methyl groups under mild conditions. Radical-mediated methyl iodination and subsequent oxidative deiodination are the key steps in this functionalization, where iodine chemistry has a pivotal role on the formation of the C–N bond. The concepts of single hydrogen atom transfer (SHAT) and multiple hydrogen atom transfer (MHAT) are introduced to describe the observed chemoselectivity.

Paz, Nieves R.; Rodríguez Sosa, Dionisio; Valdés, Haydée; Marticorena, Ricardo; Melián, Daniel; Copano, Belén; González Martín, Concepción C.; Herrera, Antonio J.

Organic Letters 17(10): 2370-2373 (2015)
DOIDigital.CSIC

Oxidation with air by ascorbate-driven quinone redox cycling

Transition metal-free oxidation with air at room temperature has been achieved by simply using ascorbate (vitamin C) and catalytic amounts of menadione (vitamin K3). A combination of the mentioned vitamins transforms atmospheric oxygen into hydrogen peroxide, which is able to oxidize arylboronic acids and other chemical moieties.

G. Silveira-Dorta, D. M. Monzón, F. P. Crisóstomo, T. Martín, V. S. Martín, R. Carrillo

Chem. Commun, 51(32): 7027-7030 (2015)
DOIDigital.CSIC

Easy access to modified cyclodextrins by an intramolecular radical approach

A simple method to modify the primary face of cyclodextrins (CDs) is described. The 6I‐O‐yl radical of α‐, β‐, and γ‐CDs regioselectively abstracts the H5II, located in the adjacent D‐glucose unit, by an intramolecular 1,8‐hydrogen‐atom‐transfer reaction through a geometrically restricted nine‐membered transition state to give a stable 1,3,5‐trioxocane ring. The reaction has been extended to the 1,4‐diols of α‐ and β‐CD to give the corresponding bis(trioxocane)s. The C2‐symmetric bis(trioxocane) corresponding to the α‐CD is a stable crystalline solid whose structure was confirmed by X‐ray diffraction analysis. The calculated geometric parameters confirm that the primary face is severely distorted toward a narrower elliptical shape for this rim.

Álvarez-Dorta, Dimitri; León, Elisa I.; Kennedy, Alan R.; Martín, Ángeles; Pérez-Martín, Inés; Suárez, Ernesto

Angewandte Chemie International Edition 54(12): 3674-3678 (2015)
DOIDigital.CSIC

Synthesis of New Benzocyclotrimer Analogues: New Receptors for Tetramethylammonium Ion Recognition

Using a [2 + 2 + 2] cycloaddition/Mitsunobu reaction sequence, a convenient synthesis to access new benzocyclotrimer analogues has been developed. The new receptors have the geometry and functionality capable of recognizing the tetramethylammonium ion in the gas phase and in solution.

Carrillo Fumero, Romen; Hynes, Michael J.; Martín, Víctor S.; Martín, Tomás; Pinacho Crisóstomo, Fernando R.

Organic Letters 17(12): 2912-2915 (2015)
DOIDigital.CSIC

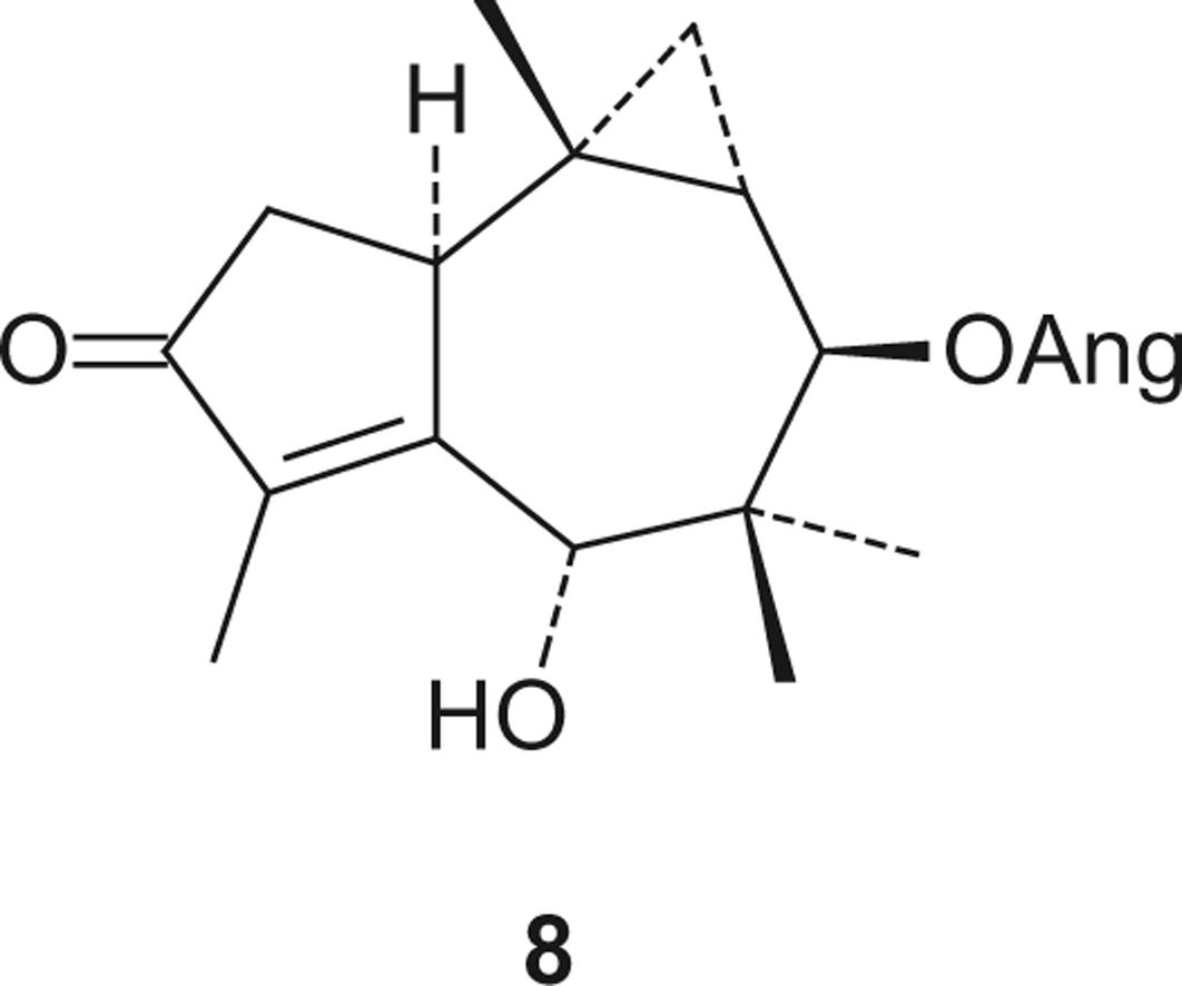
Bioactive compounds from transformed root cultures and aerial parts of Bethencourtia hermosae

A chemical study of Bethencourtia hermosae, aerial parts and in vitro root cultures, transformed by Agrobacterium rhizogenes, afforded the hitherto unreported sesquiterpenes ceratopicanol angelate (1), 8β-hydroxy-african-4(5)-en-3-one tiglate (4), 8β-hydroxy-african-4(5)-en-3-one 3′-angeloxy-2′-methylbutanoate (5), 1α,8β-dihydroxy-african-4(5)-en-3-one 8β-angelate (7) and 6α,8β-dihydroxy-african-4(5)-en-3-one 8β-angelate (8). In addition, 8β-hydroxy-african-4(5)-en-3-one (6) was isolated for the first time from a natural source, along with the rare sesquiterpenoid senecrassidiol (10) and two jacaranone derivatives 14 and 16. Known pyrrolizidine alkaloids, together with previously unreported hermosine (23), have also been isolated from this plant. The insect antifeedant activities of the extracts and compounds were studied together with their cytotoxic effects against insect (Sf9) and mammalian (CHO) cell lines.

Fraga, Braulio M.; Díaz, Carmen E.; Amador, Leonardo J.; Reina, Matías; Santana, Omar; González-Coloma, Azucena.

Phytochemistry 108: 220-228 (2014)
DOIDigital.CSIC

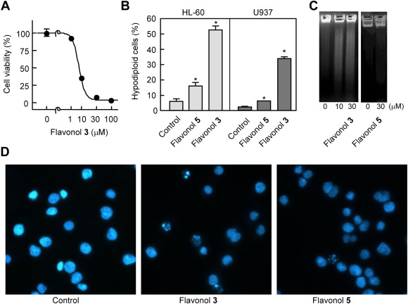
Synthesis and effects on cell viability of flavonols and 3-methyl ether derivatives on human leukemia cells

Flavonoids are polyphenolic compounds which display an array of biological activities and are considered potential antitumor agents. Here we evaluated the antiproliferative activity of selected synthetic flavonoids against human leukemia cell lines. We found that 4′-bromoflavonol (flavonol 3) was the most potent. This compound inhibited proliferation in a concentration-dependent manner, induced apoptosis and blocked cell cycle progression at the S phase. Cell death was found to be associated with the cleavage and activation of multiple caspases, the activation of the mitogen-activated protein kinase pathway and the up-regulation of two death receptors (death receptor 4 and death receptor 5) for tumor necrosis factor-related apoptosis-inducing ligand. Moreover, combined treatments using 4′-bromoflavonol and TRAIL led to an increased cytotoxicity compared to single treatments. These results provide a basis for further exploring the potential applications of this combination for the treatment of cancer.

Burmistrova, Olga; Marrero, María Teresa; Estévez, Sara; Welsch, Isabel; Brouard, Ignacio; Quintana, José; Estévez, Francisco

European Journal of Medicinal Chemistry 84: 30-41 (2014)
DOIDigital.CSIC

Belizentrin, a Highly Bioactive Macrocycle from the Dinoflagellate Prorocentrum belizeanum

Belizentrin (1), a novel 25-membered polyketide-derived macrocycle, was isolated from cultures of the marine dinoflagellate Prorocentrum belizeanum. This metabolite is the first member of an unprecedented class of polyunsaturated and polyhydroxylated macrolactams. The structure of 1 was primarily determined by NMR and computational methods. Pharmacological assays with cerebellar cells showed that 1 produces important changes in neuronal network integrity at nanomolar concentrations.

Domínguez, Humberto J.; Napolitano, José G.; Fernández-Sánchez, M. Teresa; Cabrera-García, David, Novelli, Antonello; Norte, Manuel; Fernández, José J.; Hernández Daranas, Antonio

Organic Letter 16(17): 4546-4549 (2014)
DOI

Fragmentation of carbohydrate anomeric alkoxyl radicals: Synthesis of chiral polyhydroxylated β-iodo- and alkenylorganophosphorus(V) compounds

A direct approach to β‐iodophosphonates and β‐iodophosphine oxides from 2,3‐dideoxy‐3‐phosphoryl carbohydrate derivatives has been achieved by using the anomeric alkoxyl radical 1,2‐fragmentation protocol. The reaction has been conducted on carbohydrate derivatives under mild conditions with (diacetoxyiodo)benzene and molecular iodine. Subsequent dehydroiodination afforded the corresponding vinylphosphonates and vinylphosphine oxides.

Hernández-Guerra, Daniel; Rodríguez Morales, María S.; Suárez, Ernesto 

European Journal of Organic Chemistry 2014(23): 5033-5055 (2014)
DOIDigital.CSIC

Combined Ugi-4CR/CuAAC approach to triazole-based neoglycolipids

New glycolipids that feature a carbohydrate/triazole/lipid hybrid architecture were readily produced by a combined multicomponent/click approach. The process comprises the use of the Ugi four‐component reaction to construct double‐lipidic scaffolds that have either alkyne or azide functionalities followed by conjugation to mono‐ and trisaccharides through a CuI‐catalyzed 1,3‐dipolar cycloaddition (click) process. The high chemical efficiency and feasibility of the overall procedure provides new opportunities for the rapid creation and biological screening of libraries of this unique class of Ugi/click glycolipids. Dynamic NMR experiments were performed to evaluate the free energy of activation related to the isomerization of the cis/trans amide bond in these compounds. This is the first time that such multicomponent and cycloaddition processes have been combined for the synthesis of glycolipids.

Pérez-Labrada, Karell; Brouard, Ignacio; Méndez, Inmaculada; Perez, Carlos S.; Gavín, José A.

European Journal of Organic Chemistry 2014(17): 3671-3683 (2014)
DOIDigital.CSIC

Nucleoside analogues: Synthesis and biological properties of azanucleoside derivatives

The azanucleosides are nucleoside analogues where the furanose ring is replaced by a nitrogen‐containing ring or chain. Many azanucleosides are potent antiviral, anticancer and antimicrobial agents, or serve as valuable components of oligonucleotides with improved stability, binding or hybridization properties. Therefore, the development of new analogues is a very active area in medicinal and synthetic chemistry. Their synthesis and their interesting biological properties are discussed in this microreview.

Hernández, Dácil; Boto, Alicia

European Journal of Organic Chemistry 2014(11): 2201-2220 (2014)
DOIDigital.CSIC