Genomic insights into the origin of trans‐Mediterranean disjunct distributions

Aim

Two main biogeographical hypotheses have been proposed to explain the Mediterranean‐Turanian disjunct distributions exhibited by numerous steppe‐dwelling organisms, namely (a) dispersal during the Messinian salinity crisis (∼5.96–5.33 Ma) followed by range fragmentation and vicariance, and (b) Pleistocene colonization and recent processes of population subdivision (<2 Ma). Despite the two hypotheses postulate the role of climatic alterations and changes in landmass configuration on determining such disjunct distributions, estimates of the timing of lineage diversification have not been complemented so far with spatially‐explicit tests providing independent evidence on the proximate processes underlying geographical patterns of population genetic connectivity/fragmentation.

Location

Mediterranean‐Turanian region.

Taxon

Saltmarsh band‐winged grasshopper (Mioscirtus wagneri).

Methods

We integrate different sources of genetic (mtDNA and ddRADseq) and spatial information (configuration of emerged lands and niche modelling) to evaluate competing hypotheses of lineage diversification in the saltmarsh band‐winged grasshopper, a halophile species showing a classical Mediterranean‐Turanian disjunct distribution.

Results

Phylogenomic analyses reveal the presence of two North African cryptic lineages and support that trans‐Mediterranean populations of the species diverged in the Pleistocene, with evidence of post‐Messinian permeability of the Strait of Gibraltar to gene flow likely associated with sea level drops during glacial periods. Accordingly, spatial patterns of genetic differentiation are best explained by a scenario of population connectivity defined by the configuration of emerged landmasses and environmentally suitable habitats during glacial periods, a time when effective population sizes of the species peaked as inferred by genomic‐based demographic reconstructions.

Main conclusions

Our results support post‐Messinian colonization and Pleistocene diversification as the biogeographical scenario best explaining the trans‐Mediterranean disjunct distributions of halophilous organisms.

Noguerales, Víctor; Cordero, Pedro J.; Knowles, L. Lacey; Ortego, Joaquín

Journal of Biogeography 48(2): 440-452 (2021)
DOIDigital.CSIC

Species functional traits and abundance as drivers of multiplex ecological networks: first empirical quantification of inter-layer edge weights

Many vertebrate species act as both plant pollinators and seed-dispersers, thus interconnecting these processes, particularly on islands. Ecological multilayer networks are a powerful tool to explore interdependencies between processes; however, quantifying the links between species engaging in different types of interactions (i.e. inter-layer edges) remains a great challenge. Here, we empirically measured inter-layer edge weights by quantifying the role of individually marked birds as both pollinators and seed-dispersers of Galápagos plant species over an entire year. Although most species (80%) engaged in both functions, we show that only a small proportion of individuals actually linked the two processes, highlighting the need to further consider intra-specific variability in individuals' functional roles. Furthermore, we found a high variation among species in linking both processes, i.e. some species contribute more than others to the modular organization of the multilayer network. Small and abundant species are particularly important for the cohesion of pollinator seed-dispersal networks, demonstrating the interplay between species traits and neutral processes structuring natural communities.

Hervías-Parejo, Sandra; Tur, Cristina; Heleno, Rubén; Nogales, Manuel; Timóteo, Sérgio; Traveset, Anna

Proceedings of the Royal Society B: Biological Sciences 287(1939): 20202127(2020)
DOIDigital.CSIC

Food habits of the Macaronesian Sparrowhawk (Accipiter Nisus Granti) on Madeira

The Eurasian Sparrowhawk (Accipiter nisus) is a small bird of prey distributed throughout Europe and Asia and closely linked to forest environments. It is a predator of a wide diversity of prey, primarily birds (Newton et al. 1986). On the mainland, the male Eurasian Sparrowhawk typically captures small birds (40–120 g in mass), whereas females (nearly twice the mass of males) prey on larger birds (up to 500 g; Opdam 1975, Newton 1978).

González, Yolanda; Hervías-Parejo, Sandra; Pereira, Estefanía; Vulcano, Antonio; Álvarez, Soledad; Gouveia, Cátia; Nunes, Marta; Castelló, Laura; Fagundes, Isabel; Coelho, Nádia; Delgado, Guillermo, Nogales, Manuel

Journal of Raptor Research 55(1): 1-3 (2021)
DOIDigital.CSIC

Prorocentroic Acid, a Neuroactive Super-Carbon-Chain Compound from the Dinoflagellate Prorocentrum hoffmannianum

Prorocentroic acid (PA) was isolated from the dinoflagellate Prorocentrum hoffmannianum. Relative configurations for its 35 asymmetric centers, were determined by analysis of NMR data including heteronuclear couplings and quantum mechanical calculations. PA was tested by using murine cortical neurons grown on microelectrode-arrays. Long term exposure to subtoxic concentrations induced a significant reorganization of neuronal signaling, mainly by changes in the bursting activity. The observed effects could be due to the activation of a plasticity process.

Domínguez, Humberto J.; Cabrera-García, David; Cuadrado, Cristina; Novelli, Antonello; Fernández-Sánchez, M. Teresa; Fernández, José J.; Hernández Daranas, Antonio

Organic Letters: 1-6 (2020)
DOIDigital.CSIC

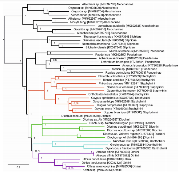
Mitogenomic phylogenetics of Diochus occultus n. sp., a palaeoendemic endogean species within the tribe Diochini (Coleoptera: Staphylinidae: Staphylininae)

The tribe Diochini has a worldwide distribution, with 2 and 74 epigean species within the genera Antarctothius and Diochus respectively. Recent phylogenetic studies suggest a sister relationship of Diochini and a lineage formed by Xantholinini, Maorothiini, and Othiini, within the subfamily Staphylininae. Here we describe the first known endogean representative of Diochini, Diochus occultus n. sp., and provide the first two complete mitogenomes for the tribe, corresponding to the two European Diochus species: Diochus occultus n. sp. and Diochus staudingeri. These sequences were combined with 40 additional mitogenomes from representatives within Staphylininae, Paederinae, Silphidae, and Aleocharinae, and COI sequences from 5 additional species of Diochus to conduct a series of mitogenomic phylogenetic and dating analyses. The estimated molecular phylogeny is fully consistent with previous studies based on morphology and molecular data, finding a sister relationship of Diochini with a clade formed by Xantholinini and Othiini (Maorothiini not sampled). Dating analyses inferred an early split of the tribe Diochini at 140-156 Mya. Morphology shows clear differences in the aedeagal and external morphology of D. occultus n. sp. and D. staudingeri, whereas a sister relationship of these taxa is found in the phylogenetic analyses, with the split dated at 48-61 Mya. Although the study of additional Palaearctic Diochus species will be required to conclusively establish that D. occultus n. sp. is a palaeoendemic taxon sister to D. staudingeri, associated to forests of Abies pinsapo in the south of the Iberian Peninsula, this conclusion is consistent with the ancient estimated age of speciation, endogean habitat specificity, low dispersal capacity (flightless species), and microendemicity of D. occultus. This is also consistent with the continued emersion of the Betic sub-plate along its tectonic evolution. The estimated ages of diversification of the Paederinae-Staphylininae lineage are also discussed.

Hernando, Carles; Andújar, Carmelo

Journal of Zoological Systematics and Evolutionary Research 59(1): 78-93 (2021)
DOIDigital.CSIC

Equality and Hierarchy, Sovereignty and Multiculturalism: the Heritagisation of Raizals in Santa Catalina (Colombia)

Santa Catalina is a Caribbean island in the Colombian archipelago of Providencia y San Andrés, which has been at the center of a recent territorial dispute between Colombia and Nicaragua that has made the islands central to the geostrategic agenda of the Colombian state in its attempt to reaffirm political alliances with the United States. Within this context, our investigation explores recent processes of archaeological research, heritagisation and tourism promotion on Santa Catalina Island that triggered a conflict between the local raizal population (Afro-descendant, Caribbean, Puritan and English-speaking) and the State (white, Andean, Catholic and Spanish-speaking) around the meaning of two key sites of memory—Fuerte Libertad (Fort Warwick) and the Cabeza de Morgan (Morgan's Head). Drawing on long-term ethnography, this paper reveals how the neoliberal, multicultural state of Colombia has functioned as an investment facilitator and a key actor in transforming ethnic-racial differences into class inequalities.

Alonso-González, Pablo; Londoño, Wilhelm; Parga-Dans, Eva

Journal of Ethnic and Migration Studies 46(19): 4066-4085 (2020)
DOIDigital.CSIC

Protective effects of culture extracts (CB08035-SCA and CB08035-SYP) from Marinobacter hydrocarbonoclasticus (strain CB08035) against oxidant-induced stress in human colon carcinoma Caco-2 cells

The present study investigated the effect of culture extracts (CB08035-SCA and CB08035-SYP) from Marinobacter hydrocarbonoclasticus (strain CB08035) on cell viability and the potential protective effects attributed to molecular mechanisms underlying antioxidant response to survive oxidative stress injuries. Caco-2 cells were submitted to oxidative stress by treatment with tert-butyl hydroperoxide (t-BOOH). Both extracts prevented cell damage and enhanced activity of antioxidant defenses (NQO1 and GST activities and GSH levels) reduced by treatment with t-BOOH. Increased ROS and caspase 3/7 activity induced by t-BOOH were dose-dependently prevented when cells were treated with the extracts. CB08035-SCA caused up-regulation of Nrf2, AKT1 and Bcl-2 gene expressions. Moreover, CB08035-SCA and CB08035-SYP treatments reduced significantly Bax, BNIP3, APAF1, ERK1, JNK1, MAPK1, NFκB1, TNFα, IL-6, IL-1β and HO-1 gene expressions of apoptosis, proinflammation and oxidative stress induced by t-BOOH. CB08035-SCA and CB08035-SYP CPE extracts confer a significant protection against oxidative insults to cells. Our results show that culture extracts CB08035-SCA and CB08035-SYP from M. hydrocarbonoclasticus (strain CB08035) appeared to have antioxidant potential, based on their ability to protect antioxidant enzymes and mRNA gene expressions linked to apoptosis/oxidative pathways. These results suggest that culture extracts CB08035-SCA and CB08035-SYP can be a potential ingredient in the pharmaceutical and cosmeceutical industries.

Martínez, María-Aránzazu; Ares, Irma; Martínez, Marta; López-Torres, Bernardo; Rodríguez, José-Luis; Maximiliano, Jorge-Enrique; Martínez-Larrañaga, María-Rosa; Anadón, Arturo; de la Rosa, José-Manuel; Cueto, Mercedes

Food and Chemical Toxicology 145: 111671 (2020)
DOIDigital.CSIC

Building a global genomics observatory: Using GEOME (the Genomic Observatories Metadatabase) to expedite and improve deposition and retrieval of genetic data and metadata for biodiversity research

Genetic data represent a relatively new frontier for our understanding of global biodiversity. Ideally, such data should include both organismal DNA‐based genotypes and the ecological context where the organisms were sampled. Yet most tools and standards for data deposition focus exclusively either on genetic or ecological attributes. The Genomic Observatories Metadatabase (GEOME: geome‐db.org) provides an intuitive solution for maintaining links between genetic data sets stored by the International Nucleotide Sequence Database Collaboration (INSDC) and their associated ecological metadata. GEOME facilitates the deposition of raw genetic data to INSDCs sequence read archive (SRA) while maintaining persistent links to standards‐compliant ecological metadata held in the GEOME database. This approach facilitates findable, accessible, interoperable and reusable data archival practices. Moreover, GEOME enables data management solutions for large collaborative groups and expedites batch retrieval of genetic data from the SRA. The article that follows describes how GEOME can enable genuinely open data workflows for researchers in the field of molecular ecology.

Riginos, Cynthia; Crandall, Eric D.; Liggins, Libby; Gaither, Michelle R.; Ewing, Rodney B.; Meyer, Christopher; Andrews, Kimberly R.; Euclide, Peter T.; Titus, Benjamin M.; Therkildsen, Nina Overgaard; Salces-Castellano, Antonia; Stewart, Lucy C.; Toonen, Robert J.; Deck, John

Molecular Ecology Resources 20(6): 1458-1469 (2020)
DOIDigital.CSIC

Cryptic differentiation in the Manx Shearwater hinders the identification of a new endemic subspecies

The taxonomy of Procellariiformes, particularly petrels and shearwaters, is still unresolved. The Manx shearwater Puffinus puffinus is one of the best studied seabirds worldwide. Most of the information known on this seabird is focused on the northern core populations where the species is abundant. However, the species shows a high number of peripheral populations, which are extremely small and difficult to study in comparison to central populations. Using an integrative approach, we provided significant evidence of phenological, morphological, acoustic, plumage colour, and genetic differentiation of the Canarian Manx shearwaters (the most southern population) from the northern breeding colonies, which is compatible with a long period of isolation. Birds from the Canary Islands breed around 2‐3 months earlier, are smaller and lighter, and show darker underwing plumage than those from northern populations. In addition, Canarian call features are different from the northern populations. Finally, genetic analyses of the mitochondrial control region indicate an incipient genetic differentiation of Canarian Manx shearwaters from the other breeding populations. The Canarian population holds a small number of breeding colonies and it is declining, so accurate taxonomic recognition critically affects conservation efforts. For all the aforementioned reasons, we propose to rank the Canarian breeding population as a new taxon by presenting the formal description of a new subspecies Puffinus puffinus canariensis ssp. nova.

Rodríguez, Airam; Rodríguez, Beneharo; Montelongo, Tinguaro; García-Porta, Joan; Pipa, Tania; Carty, Martin; Danielsen, Jóhannis; Nunes, Joâo; Silva, Carlos; Geraldes, Pedro; Medina, Félix M.; Illera, Juan Carlos

Journal of Avian Biology 51(11): 1-16 (2020)
DOIDigital.CSIC

El Vino “Natural”: Alimento, Cultura, Tradición, Patrimonio y… ¡Salud!

Según la Ley de la Viña y el Vino, éste “es el alimento natural obtenido exclusivamente por fermentación alcohólica, total o parcial, de uva fresca, estrujada o no, de mosto de uva” (Art. 2 Ley 24/2003, Gobierno de España). La RAE, en su séptima acepción de “natural” como adjetivo, define aquello “Que se produce por solas las fuerzas de la naturaleza, como contrapuesto a sobrenatural y milagroso”. Por tanto, la relación entre vino y alimento queda establecida en el marco normativo y definitorio español. Sin embargo, el vino continúa siendo el único producto alimentario no sujeto a regulación de etiquetado en cuanto a ingredientes y aditivos en todo el mundo. Ante esta tesitura comenzamos nuestra línea de investigación sobre vino, patrimonio, alimentación y salud, preguntándonos: ¿es sano/insano cualquier vino independientemente de su proceso productivo y propiedades organolépticas?, ¿son estos factores tenidos en cuenta en la certificación de la calidad del vino? La respuesta inmediata es que es imposible saberlo. ¿Cuáles son las consecuencias de esta situación anómala, y qué podemos hacer desde la investigación aplicada?

Parga-Dans, Eva; Alonso-González, Pablo

Ensayos sobre el Patrimonio Cultural (21): 113-117 (2020)
DOIDigital.CSIC