Dispersal limitation: Evolutionary origins and consequences in arthropods

Niche and dispersal ability are key traits for explaining the geographical structuring of species into discrete populations, and its evolutionary significance. Beyond their individual effects, the interplay between species niche and its geographic limits, together with the evolutionary lability of dispersal ability, can underpin trait diversification and speciation when exposed to gradients of selection. In this issue of Molecular Ecology, two complementary papers demonstrate how evolutionary lability for dispersal ability linked to niche shift can drive such a model in a context that includes selection. Both papers investigate the evolution of dispersal limitation in arthropods across altitudinal gradients, but using taxa with contrasting ecologies. McCulloch et al. (2019) investigate the evolution of wing loss at higher altitudes in stoneflies, a taxon inhabiting freshwater systems. Suzuki et al. (2019) report a similar phenomenon, but involving wing reduction at higher altitudes in scorpionflies, a taxon associated with moist terrestrial habitats. Here, we compare and contrast the results of both studies to explore their broader implications for understanding diversification and speciation within arthropods.

Emerson, Brent C.; Salces-Castellano, Antonio; Arribas, Paula 

Molecular Ecology 28(13): 3137-3140 (2019)
DOIDigital.CSIC

Evidence for the Pleistocene persistence of Collembola in Great Britain

[Aim] Using two genera of springtail, Lepidocyrtus and Entomobrya (Collembola), we test for genetic signatures of Pleistocene persistence of soil arthropods in Great Britain, [Location] Great Britain, [Methods] A region of the mitochondrial cytochrome oxidase I (COI) gene was sequenced for 1,150 Collembola specimens from the genera Lepidocyrtus and Entomobrya across Great Britain. Individuals were clustered into Operational Taxonomic Units (OTUs), and both OTU richness and geographical patterns of genetic variation within OTUs were compared between glaciated and unglaciated areas to identify signatures of OTU persistence through Pleistocene glacial events, [Results] Our analyses identified 12 Entomobrya and 18 Lepidocyrtus OTUs in Great Britain. Lepidocyrtus OTU richness was significantly lower in glaciated than unglaciated areas, whereas there was no difference for Entomobrya OTU richness. However, both genera presented clear patterns of geographically disjunct genetic variation and geographically localized diversification of OTUs. Estimated dates for the onset of in situ diversification events indicate population persistence that pre-dates the Last Glacial Maximum, [Main conclusions] Patterns of genetic diversity within Collembola OTUs in Great Britain add to a growing body of evidence that elements of the invertebrate fauna have persisted in situ through Pleistocene glacial cycles. Genetic signatures of population persistence in more northern glaciated areas of Great Britain support a hypothesis of geothermal glacial refugia that call for further investigation with other soil mesofaunal taxa.

Faria, Christiana M.A.; Shaw, Peter; Emerson, Brent C.

Journal of Biogeography 46(7): 1479-1493 (2019)
DOIDigital.CSIC

Evaluation of Oxasqualenoids from the Red Alga Laurencia viridis against Acanthamoeba

Acanthamoeba genus is a widely distributed and opportunistic parasite with increasing importance worldwide as an emerging pathogen in the past decades. This protozoan has an active trophozoite stage, a cyst stage, and is dormant and very resistant. It can cause Acanthamoeba keratitis, an ocular sight-threatening disease, and granulomatous amoebic encephalitis, a chronic, very fatal brain pathology. In this study, the amoebicidal activity of sixteen Laurencia oxasqualenoid metabolites and semisynthetic derivatives were tested against Acanthamoeba castellanii Neff. The results obtained point out that iubol (3) and dehydrothyrsiferol (1) possess potent activities, with IC values of 5.30 and 12.83 µM, respectively. The hydroxylated congeners thyrsiferol (2) and 22-hydroxydehydrothyrsiferol (4), active in the same value range at IC 13.97 and 17.00 µM, are not toxic against murine macrophages; thus, they are solid candidates for the development of new amoebicidal therapies.

Lorenzo-Morales, Jacob; Díaz-Marrero, Ana R. ; Cen-Pacheco, Francisco; Sifaoui, Inés; Reyes-Batlle, María; Souto, María L.; Hernández Daranas, Antonio; Piñero, José E.; Fernández, José J.

Marine Drugs 17(7): 420 (2019)
DOIDigital.CSIC

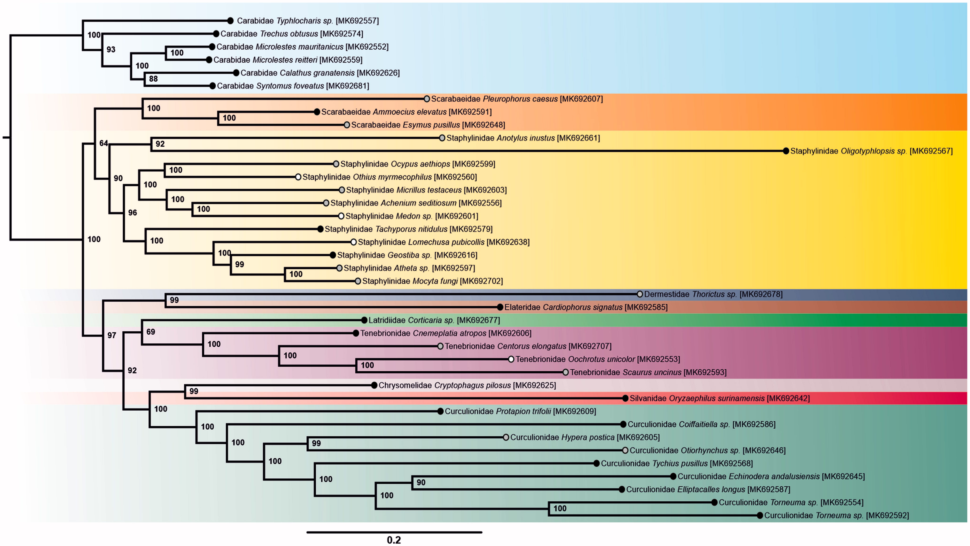
New mitochondrial genomes of 39 soil dwelling Coleoptera from metagenome sequencing

High-throughput DNA methods hold great promise for the study of the hyperdiverse arthropod fauna of the soil. We used the mitochondrial metagenomic approach to generate 39 mitochondrial genomes from adult and larval specimens of Coleoptera collected from soil samples. The mitogenomes correspond to species from the families Carabidae (6), Chrysomelidae (1), Curculionidae (9), Dermestidae (1), Elateridae (1), Latridiidae (1), Scarabaeidae (3), Silvanidae (1), Staphylinidae (12), and Tenebrionidae (4). All the mitogenomes followed the putative ancestral gene order for Coleoptera. We provide the first available mitogenome for 30 genera of Coleoptera, including endogean representatives of the genera Torneuma, Coiffaitiella, Otiorhynchus, Oligotyphlopsis, and Typhlocharis.

Andújar, Carmelo; Arribas, Paula; Motyka, Michal; Bocek, Mathew; Bocak, Ladislav; Linard, Benjamin; Vogler, Alfried P.

Mitochondrial DNA Part B 4(2): 2447-2450 (2019)
DOIDigital.CSIC

Expanding the limits of amide–triazole isosteric substitution in bisamide-based physical gels

Gelation of organic solvents using N,N′-((1S,2S)-cyclohexane-1,2-diyl)didodecanamide (C12–Cyc) is driven by its self-assembly via antiparallel hydrogen bonds and van der Waals intermolecular interactions. In this work we carried out a dual isosteric substitution of the two amide groups with 1,2,3-triazole rings affording the corresponding isosteric gelator (click-C12–Cyc). A detailed comparative study in terms of the gelation ability and gel properties demonstrated that the 1,2,3-triazoles can take over all of the functions derived from the amide groups offering a versatile strategy for tuning the properties of the corresponding gels. This is not an obvious outcome because the directional amide groups in C12–Cyc constitute the source of the hydrogen bonds to build the 3D self-assembled network. Furthermore, theoretical calculations revealed that click-C12–Cyc can adopt a wide variety of interacting patterns, whose relative stability depends on the polarity of the environment, this is in good agreement with the experimental data obtained regarding its gelation ability. Other important features of click-C12–Cyc for potential practical applications are its non-cytotoxic character and its phase-selective gelation of water–oil mixtures.

Tautz, Markus; Torras, Juan; Grijalvo, Santiago; Eritja Casadellà, Ramón; Saldías, César; Alemán, Carlos; Díaz Díaz, David  

RSC Advances 9 (36): 20841-20851 (2019)
DOIDigital.CSIC

Recent Strategies in Resveratrol Delivery Systems

Resveratrol, a natural polyphenolic stilbenoid widely found in grapes and wines, displays beneficial properties such as cardio-protective, antioxidant and anti-inflammatory activities. Trans-resveratrol (RSV) is the most bioactive and more abundant stereoisomer found in nature. Despite the positive properties of RSV, there are various factors that limit its effectiveness, including low aqueous solubility, low oral bioavailability and chemical instability. During the last years, an increasing number of strategies such as nano and micro encapsulation have been developed in order to overcome these limitations and enhance the use of RSV in nutritional and pharmaceutical applications. This Review summarizes the advances and main properties of several RSV carriers and delivery systems reported during the last 5 years.

Machado, Noelia D.; Fernández, Mariana A.; Díaz Díaz, David

ChemPlusChem 84(7): 951-973 (2019)
DOIDigital.CSIC

Impact of alien rats and honeybees on the reproductive success of an ornithophilous endemic plant in Canarian thermosclerophyllous woodland relicts

Islands harbor a considerable portion of global biodiversity and endemic biota, and also are the recipients of the largest proportional numbers of alien invaders. Such invaders may jeopardize the performance of native species, through either their direct or indirect effects. In this study, we investigated the reproductive ecology of the endemic scrambling perennial herb Canarina canariensis in remnants of the former thermosclerophyllous woodland of Tenerife (Canary Islands), assessing how two widespread alien invasive species, the honeybee (Apis mellifera) and the black rat (Rattus rattus), affect its reproductive success. Apis mellifera visits its flowers whereas the black rat consumes both its flowers and fruits. Here, we compared the pollination effectiveness of different animal guilds (vertebrates vs insects) by means of selective exclosures and determined the level of floral herbivory. Three bird species (Phylloscopus canariensis, Cyanistes teneriffae and Sylvia melanocephala), a lizard (Gallotia galloti) and two insects (A. mellifera and the butterfly Gonepteryx cleobule) were the main flower visitors. Phylloscopus canariensis was the most frequent visitor in the early flowering season whereas A. mellifera predominated in the flowers during mid and late flowering periods. Birds increased fruit set, whilst lizards and insects had a negligible effect. Rats consumed about 10% of the flowers and reduced fruit set to one third. Besides contributing little to plant reproduction, A. mellifera might interfere with bird pollination by depleting flowers of nectar. We conclude that both alien species can threaten C. canariensis reproduction and hence population sustainability in the thermosclerophyllous vegetation. Apis mellifera, in particular, may become especially detrimental if apiculture keeps expanding, or if this bee becomes active earlier in the season due to global warming.

Jaca, Julia; Rodríguez, Noemí; Nogales, Manuel; Traveset, Anna 

Biological Invasions 21(10): 3203–3219 (2019)
DOIDigital.CSIC

Insect Antifeedant Components of Senecio fistulosus var. fistulosus—Hualtata

From a bioactive methanolic extract of Senecio fistulosus, the antifeedant effects of the alkaloidal and non-alkaloidal fractions were tested against the insects Spodoptera littoralis, Myzus persicae and Rhopalosiphum padi, with the non-alkaloidal fraction being antifeedant. The phytochemical study of the non-alkaloidal fraction of S. fistulosus, resulted in the isolation of four compounds, two 9-oxo-furanoeremophilanes (1, 2), an eremophilanolide, 1β,10β-epoxy-6-acetoxy-8α-hydroxy-eremofil-7(11)-en-8β,12-olide (3) and a maaliol derivative (4). The alkaloidal fraction yielded two known pyrrolizidine alkaloids (5, 6). Compounds 1, 3 and 4 are new natural products. Furanoeremophilane 2 was a strong antifeedant against S. littoralis and maaliane 4 inhibited the settling of M. persicae.

Ruiz-Vasquez, Liliana; Reina, Matías; Fajardo, Víctor; López, Matías; González-Coloma, Azucena 

Plants 8(6): 176 (2019)
DOIDigital.CSIC

Insect Antifeedant Components of Senecio fistulosus var. fistulosus—Hualtata

From a bioactive methanolic extract of Senecio fistulosus, the antifeedant effects of the alkaloidal and non-alkaloidal fractions were tested against the insects Spodoptera littoralis, Myzus persicae and Rhopalosiphum padi, with the non-alkaloidal fraction being antifeedant. The phytochemical study of the non-alkaloidal fraction of S. fistulosus, resulted in the isolation of four compounds, two 9-oxo-furanoeremophilanes (1, 2), an eremophilanolide, 1β,10β-epoxy-6-acetoxy-8α-hydroxy-eremofil-7(11)-en-8β,12-olide (3) and a maaliol derivative (4). The alkaloidal fraction yielded two known pyrrolizidine alkaloids (5, 6). Compounds 1, 3 and 4 are new natural products. Furanoeremophilane 2 was a strong antifeedant against S. littoralis and maaliane 4 inhibited the settling of M. persicae. 

Ruiz-Vasquez, Liliana; Reina, Matías; Fajardo, Víctor; López, Matías; González-Coloma, Azucena

Plants 8(6): 176 (2019)
DOIDigital.CSIC

A Preliminary Comparative Study of the Baylis–Hillman Reaction in Ionic Liquid Solution and Gelled Ionic Liquid

Baylis–Hillman reaction in ionic liquid ([BMIM][PF]) solution under stirring conditions and in the presence of a base (DABCO) can also be performed efficiently in non-stirred gel phase upon gelation of the ionic liquid using a LMW gelator (i.e., (S)-N-(1-oxo-3-phenyl-1-(tridecylamino)propan-2-yl)benzamide). In this preliminary study, the authors have compared both reaction media and the results showed similar behaviors. Interestingly, the ionogel is found to be slightly more effective affording the desired products with moderately higher yields within a reaction period of 24 h.

Schön, Eva-María; Saldías, César; Haldar, Debasish; Díaz Díaz, David 

Macromolecular Symposia 385(1): 2019
DOIDigital.CSIC