Alkane-, alkene-, alkyne-γ-lactones and ryanodane diterpenes from aeroponically grown Persea indica roots

This work presents the study of the roots of the Macaronesian paleoendemism Persea indica (L.) Spreng. The root biomass of this protected tree species has been produced by soil-less aeroponic culture under controlled environment. This system has important advantages over traditional plant production techniques because it provides opportunities to optimize the yield of metabolite production under well-controlled conditions, thereby facilitating commercial-scale production of bioactive compounds. Thus, for the first time a study of this type has permitted the isolation from the roots of seven undescribed dextrorotatory lactones: the alkane-γ-lactones (+)-majoranolide and (+)-dihydromajorenolide, the alkene-γ-lactones (+)-majorenolide and (+)-majorenolide acetate, and the alkyne-γ-lactones, (+)-majorynolide, (+)-majorynolide acetate and (+)-isomajorynolide. In addition, thirteen known compounds were also isolated including two possible avocadofurane precursors, avocadynone acetate and avocadenone acetate, the monoterpene esters cis- and trans-p-coumarate of (−)-borneol, and the ryanoid diterpenes cinnzeylanone, anhidrocinnzeylanine, cinnzeylanine, cinnzeylanol, epiryanodol, perseanol, cinncassiol E, perseaindicol and secoperseanol. The configuration at C-14 de two ryanodane diterpenes has also been revised in this work. Furthermore, (−)-borneol cis-p-coumarate has showed to be insecticidal to S. littoralis and cytotoxic to insect (Sf9) cells, (+)-majorenolide antifeedant to aphids and cytotoxic to Sf9, cinnceylanol antifeedant and insecticidal to S. littoralis, and (+)-majorynolide (2), insecticidal against S. littoralis, cytotoxic to Sf9 and nematicidal, suggesting a defensive role for these compounds.

Fraga, Braulio M.; Díaz, Carmen E.; Bolaños, Patricia; Bailén, María; Andrés, María Fe; González-Coloma, Azucena

Phytochemistry 176: 112398 (2020)
DOIDigital.CSIC

LiCSAR: An Automatic InSAR Tool for Measuring and Monitoring Tectonic and Volcanic Activity

Space-borne Synthetic Aperture Radar (SAR) Interferometry (InSAR) is now a key geophysical tool for surface deformation studies. The European Commission’s Sentinel-1 Constellation began acquiring data systematically in late 2014. The data, which are free and open access, have global coverage at moderate resolution with a 6 or 12-day revisit, enabling researchers to investigate large- scale surface deformation systematically through time. However, full exploitation of the potential of Sentinel-1 requires specific processing approaches as well as the efficient use of modern computing and data storage facilities. Here we present LiCSAR, an operational system built for large-scale interferometric processing of Sentinel-1 data. LiCSAR is designed to automatically produce geocoded wrapped and unwrapped interferograms and coherence estimates, for large regions, at 0.001° resolution (WGS-84 system). The products are continuously updated in a frequency depending on prioritised regions (monthly, weekly or live update strategy). The products are open and freely accessible and downloadable through an online portal. We describe the algorithms, processing, and storage solutions implemented in LiCSAR, and show several case studies that use LiCSAR products to measure tectonic and volcanic deformation. We aim to accelerate the uptake of InSAR data by researchers as well as non-expert users by mass producing interferograms and derived products.

Lazecký, Milan; Spaans, Karsten; González, Pablo J.; Maghsoudi, Yasser; Morishita, Yu; Albino, Fabien; Elliot, John; Greenall, Nicholas; Hatton, Emma; Hooper, Andrew; Juncu, Daniel; McDougall, Alistair; Walters, Richard J.; Watson, C. Scott; Weiss, Jonathan R.; Wright, Tim J. 

Remote Sensing 12(15), 2430 (2020)
DOIDigital.CSIC

Synthesis of Seven Membered Oxacycles: Recent Developments and New Approaches

This minireview focuses on recent advances in the synthesis of seven‐membered ring oxacycles, whether saturated, unsaturated, fused or isolated. We cover a remarkable variety of strategies and methods developed during the past two decades, based mainly on cyclizations, ring‐closing metathesis, conjugate additions, and ring expansions. The cyclizations can be generated directly or triggered through an oxocarbenium ion, carbocation or iminium‐type species. Also discussed are ring‐closing metatheses and conjugate additions, in which the precursor has the functionalities and correct stereochemistry of the final seven‐membered ring oxacycle. Finally, examples of ring expansions are described, predominantly involving cyclopropanes and epoxides. These cases include reactions governed by the intermediate species and others, where the precursor holds the stereochemical information for the final oxacycle.

Sinka, Victoria; Martín, Víctor S.; Cruz, Daniel A.; Padrón, Juan I.

European Journal of Organic Chemistry (2020)
DOIDigital.CSIC

Modulation of Glial Responses by Furanocembranolides: Leptolide Diminishes Microglial Inflammation in Vitro and Ameliorates Gliosis In Vivo in a Mouse Model of Obesity and Insulin Resistance

Neurodegenerative diseases are age-related disorders caused by progressive neuronal death in different regions of the nervous system. Neuroinflammation, modulated by glial cells, is a crucial event during the neurodegenerative process; consequently, there is an urgency to find new therapeutic products with anti-glioinflammatory properties. Five new furanocembranolides (1-5), along with leptolide, were isolated from two different extracts of Leptogorgia sp., and compound 6 was obtained from chemical transformation of leptolide. Their structures were determined based on spectroscopic evidence. These seven furanocembranolides were screened in vitro by measuring their ability to modulate interleukin-1β (IL-1β) production by microglial BV2 cells after LPS (lipopolysaccharide) stimulation. Leptolide and compounds 3, 4 and 6 exhibited clear anti-inflammatory effects on microglial cells, while compound 2 presented a pro-inflammatory outcome. The in vitro results prompted us to assess anti-glioinflammatory effects of leptolide in vivo in a high-fat diet-induced obese mouse model. Interestingly, leptolide treatment ameliorated both microgliosis and astrogliosis in this animal model. Taken together, our results reveal a promising direct biological effect of furanocembranolides on microglial cells as bioactive anti-inflammatory molecules. Among them, leptolide provides us a feasible therapeutic approach to treat neuroinflammation concomitant with metabolic impairment.

Corraliza-Gómez, Miriam; Gallardo, Amalia B.; Díaz-Marrero, Ana R.; De la Rosa, José M.; D'Croz, Luis; Darias, José; Arranz, Eduardo; Cózar-Castellano, Irene; Ganfornina, María D.; Cueto, Mercedes

Marine Drugs 18(8) 378: 1-22 (2020)
DOIDigital.CSIC

Air pollution is intimately linked to global climate change: change in Cardiovascular Disease Statistics 2019

The ‘Lancet Commission on pollution and health’ recommends airquality action plans for the prevention and control of non-communicable diseases. The commission estimated that about 9million excess deaths worldwide are attributable to degraded envir-onmental conditions, of which about half to ambient (outdoor) airpollution, being the main environmental health risk. Environmentalfactors, in particular air pollution, pose additional risks with healthimplications that have been underestimated in the global burden ofdisease. Chronic exposure to enhanced levels of fine particulatematter (PM) with a diameter below 2.5mm(PM2.5) impairs vascularfunction, which can lead to myocardial infarction, arterial hyperten-sion, stroke, and heart failure. Predominant sources of PM2.5 are fossilfuel and biomass combustion, industry, and agriculture.

Domínguez-Rodríguez, Alberto; Rodríguez, Sergio; Hernández-Vaquero, Daniel

European Heart Journal 41(27): 2601 (2020)
DOIDigital.CSIC

High‐resolution surface velocities and strain for Anatolia from Sentinel‐1 InSAR and GNSS data

Measurements of present‐day surface deformation are essential for the assessment of long‐term seismic hazard. The European Space Agency's Sentinel‐1 satellites enable global, high‐resolution observation of crustal motion from Interferometric Synthetic Aperture Radar (InSAR). We have developed automated InSAR processing systems that exploit the first ~5 years of Sentinel‐1 data to measure surface motions for the ~800,000 km2 Anatolian region. Our new 3D velocity and strain rate fields illuminate deformation patterns dominated by westward motion of Anatolia relative to Eurasia, localized strain accumulation along the North and East Anatolian Faults, and rapid vertical signals associated with anthropogenic activities and to a lesser extent extension across the grabens of western Anatolia. We show that automatically processed Sentinel‐1 InSAR data can characterize details of the velocity and strain rate fields with high resolution and accuracy over large regions. These results are important for assessing the relationship between strain accumulation and release in earthquakes.

Weiss, Jonathan R.; Walters, Richard, J.; Morishita, Yu; Wright, Tim J.; Lazecky, Milan; Wang, Hua; Hussain, Ekbal; Hooper, Andrew J.; Elliot, John R.; Rollins, Chris, Yu, Chen; González, Pablo J.; Spaans Karten; Li, Zhenhong; Parsons, Barry

Geophysical Research Letters 47(17): 1-12 (2020)
DOIDigital.CSIC

The Genus Herpisticus Germar, 1823 From The Canary Islands (Coleoptera: Curculionidae: Entiminae: Tanymecini)

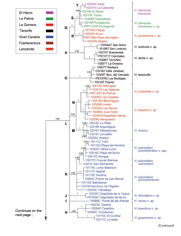
The taxonomic review of the genus Herpisticus Germar, 1823, endemic to the Canary Islands, is undertaken with support of molecular data (mtCOI). The morphological study includes the description of the larva and pupa of this genus. To the 5 previously known species, 20 taxa have been added, comprising the resurrection of H. eremita var. γ lanatus Wollaston, 1864 as valid species, H. grancanariensis Palm 1974 as valid subspecies of H. subvestitus Wollaston, 1864, and the following new taxa: H. famarae n. sp. from Lanzarote; H. betancuriae n. sp., H. jandiensis n. sp. and H. rectipes n. sp. from Fuerteventura; H. subvestitus pseudolanatus n. ssp., H. guanarteme n. sp., H. denudatus n. sp., H. gigas n. sp., H. guayarmina n. sp., H. tasarticus n. sp., H. scopulus n. sp., and H. nanus n. sp. from Gran Canaria; H. daute n. sp. and H. aridicola n. sp. from Tenerife; H. gomerensis n. sp., H. hispidus n. sp. and H. bobadillae n. sp. from La Gomera; and H. hierrensis benahoare n. ssp. from La Palma. Except for the subspecies H. hierrensis hierrensis, which is present on the islands of El Hierro and La Palma, all the other taxa are mono-insular endemics. Identification keys (♂), distribution maps, and photographs of imagos of all 25 taxa are provided, as well as some general comments on the biology of the group, its potential as agricultural pest, and conservation perspectives.

Machado, Antonio; Suárez, Daniel 

Graellsia 76(1), e104: 1-97 (2020)
DOIDigital.CSIC

Biostimulant Nanoencapsulation: The New Keystone To Fight Hunger

Jiménez-Arias, David; Morales-Sierra, Sarai; Borges, Andrés A.; Díaz Díaz, David

Journal of Agricultural and Food Chemistry 68(27): 7083–7085 (2020)
DOIDigital.CSIC

Enantiodivergent cyclization by inversion of the reactivity in ambiphilic molecules

Inverting the reactivity of the functional groups in ambiphilic molecules provides a new synthetic strategy to carry out late‐stage enantiodivergence. Both enantiomers of the final compound can be obtained from a common chiral precursor. As a proof of concept, the synthesis of substituted five‐ and six‐membered oxacycles is described. The key step is the cyclization of an ambiphilic linear precursor bearing a propargylic alcohol and an epoxide linked through an alkyl chain. Through a slight modification of these linear precursors and employing different reaction conditions, these functional groups can inverse their chemical reactivity, producing one enantiomer or another of the final product. This enantiodivergent cyclization involves three stereogenic centers that can undergo fully controlled retention or inversion of their configuration depending on the cyclization pathway that is activated. The cyclization provides late‐stage enantiodivergence, enabling the synthesis of either enantiomers of the oxacycles from a common chiral substrate with total transfer of the enantiomeric purity.

Rodríguez-López, Julio; Brovetto, Margartia; Martín, Víctor, S.; Martín, Tomás

Angewandte Chemie - International Edition (2020)
DOIDigital.CSIC

Rejected brine recycling in hydroponic and thermo-solar evaporation systems for leisure and tourist facilities. Changing waste into raw material

For >50 years the Canary Islands have been using seawater desalinization facilities in order to satisfy the freshwater demand of their main economic activity –tourism, which continues to contribute to the economic and social progress of the archipelago. However, this desalinization process involves the production of a “waste” product known as rejected brine, which is discharged from coastal regions and islands, whether it originates from public or private facilities. Rejected brines are potentially a serious threat to marine ecosystems. However, here we demonstrate that this “waste” can be processed and reused as a nutrient mineral solution for a hydroponic production system and also a source of freshwater. The efficiency of this management process in terms of fresh-water production and water recycling economy is also discussed. The aim of this paper is to change the attitude towards rejected brines, which should be treated as potential raw material to permit high savings in the running costs of leisure and tourist facilities around the archipelago. In addition, this will also have a positive effect on the environment, making desalinization more sustainable and environmentally friendly, which is nowadays an added value in customer and user satisfaction.
 

 

Jiménez-Arias, David; Morales-Sierra, Sarai; García-Machado, Francisco J.; García-García, Ana L.; Luis, Juan C.; Valdés, Francisco; Sandalio, Luisa M.; Hernández-Suárez, Manuel; Borges, Andrés A.

Author links open overlay pane

Desalination 496, 114443: 1-24 (2020)
DOIDigital.CSIC